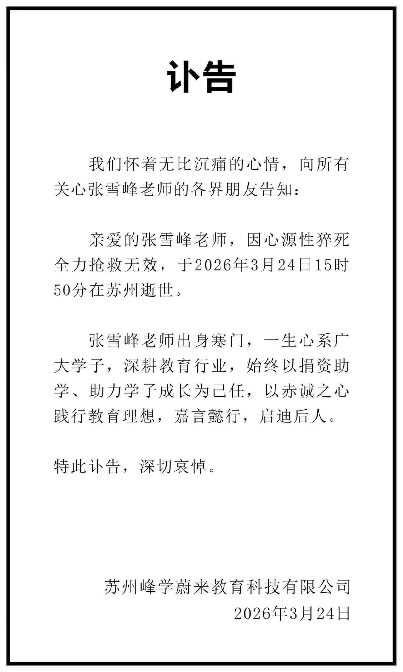
2026年3月24日,苏州峰学蔚来教育科技有限公司通过其官方微博发布讣告。讣告确认,公司创始人、知名教育博主张雪峰于当日下午15时50分,因心源性猝死经抢救无效在苏州逝世,终年41岁。
讣告披露猝死细节与生平
讣告称,张雪峰出身寒门,长期深耕教育行业,以捐资助学、助力学子成长为己任。公司方面表示将深切哀悼。

公开资料显示,张雪峰以其对考研规划、院校选择的犀利点评在网络上拥有大量拥趸,其教育观点常引发广泛讨论。
生前为二十余年AC米兰忠实拥趸
在公众教育者身份之外,张雪峰多次在公开场合及个人社交媒体透露其足球球迷身份。他自称是意甲豪门AC米兰超过二十年的忠实球迷,关注球队战绩与动态。

其去世消息传出后,部分足球社群及米兰球迷社区亦有用户发文表示惋惜与悼念。目前,AC米兰俱乐部官方尚未就此作出回应。

心源性猝死是心脏原因导致的突然死亡,发病急骤,黄金抢救时间极短。近年来,中青年猝死案例屡见报道,引发公众对健康管理的关注。

张雪峰身后事安排及公司后续运营情况,暂未在讣告中公布。
阿森纳
曼城
曼联
阿斯顿维拉
利物浦
切尔西
布伦特福德
埃弗顿